首页 > 技术支持 > 技术文章

看维安手把手教您电动自行车新国标电源方案设计

电动自行车的快速普及,与中国社会的快速城市化进程密不可分。从自行车替代步行,再到电动自行车替代自行车,这是中国城市化进程不断加深和深入的必然结果。


图片


引用中关村在线发布的《2017年中国电动自行车产业发展白皮书》的数据,2017年我国电动二轮自行车累计完成产量为3097.9万辆,2022年这一数字增长至5226.23万辆,中国已然成为全球最大的电动自行车生产国和消费国


电动自行车的普及,是民众的自然选择。然而,电动自行车充电器标准的不统一使得不同品牌和型号之间的充电器并不兼容,为创建更加安全的充电环境,2023年7月1日起,电动自行车新国标充电器“强制性国家标准”正式实施。


图片

图1:电动自行车新国标充电器“强制性国家标准”


新国标充电器统一了充电接口和增加了EMI部分要求,相对传统的充电器增加了设计难度,基于新国标充电器相关标准,本文将介绍一款基于一级半PFC反激AC-DC拓扑的电动车充电器方案,由维安自主设计,可满足国内一线车厂的充电器要求

图片

图2:维安新国标充电器样机(4820)


方案特性及优势


● 整机效率:≥89.0 %

(包括可控硅和风机的功耗)

该方案主控制器采用谷底开通技术,降低主开关损耗;次级则使用肖特基整流二极管和PMOS负载开关实现无风机被动散热方案,相比传统填谷电路,效率提高4~5%。


● 高EMI裕量

(传导和辐射骚扰 裕量≥6 dB)(

初级采用一级半和谷底开通准谐振拓扑,大大提高了谐波和EMI裕量。


● 宽输入电压范围 :180-240Vac  

(输入最低电压165V/AC,输入最高电压264V/AC)

次级采用一级半和谷底开通准谐振拓扑和高功率700V MOSFET,输入电压支持到165-264VAC ,相比传统填谷电路输入电压范围更宽。


● 输出规格:60V/3A

(输出最低30V/3A,输出最高60V/3A)

功率因数PF:0.75


设计要点


1、初级方案设计


新国标充电器方案的初级部分采用WD1082G内部集成PWM控制器700V/0.9Ω 高功率MOSFET,它具备谷底导通、低功耗、高效率等特性;充电器轻载或空载工作时,WD1082G处于Burst打嗝模式以减小开关损耗,从而降低了待机功耗,提高了轻载效率;工作于正常负载模式时,WD1082G处于QR谷底导通模式,提高了整机效率和降低EMI噪声源头。


WD1082G同时具备过流保护(OCP)、过载保护(OLP)、过温保护(OTP)、输出过压保护(OVP)等功能。


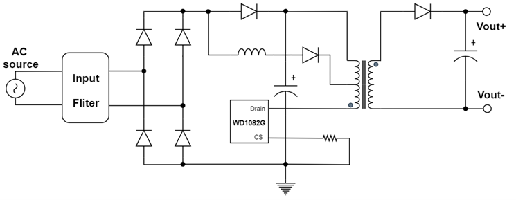
初级针对于PFC的设计采用了如图3所示的方案,LB、DBYP、DB作为PFC部分的元件,使得输入电流跟随输入电压的正弦波变化而变化,提高了整机的功率因数。同时巧妙使用一级半和合封功率MOSFET技术,相比主动APFC电路,节省一颗功率MOSFET和PFC电路控制,具有线路简单、成本低的优点。本方案中,平均功率因数为0.75,谐波均满足新国标要求。


图片

图3:维安新国标充电器功率级简化电路


2、次级方案设计


为满足新国标充电器强制性 “通讯协议”充电这一要求,本方案的次级控制器采用了一款高度可编程数模混合智能充电管理芯片,其内置的恒压恒流控制模块实现了对充电器对铅酸电池三段式充电的精准控制,从而提高铅酸电池的使用寿命,充电电压经由输出端分压网络得到的电压与内置的2.5V电压源相比较作为输出电压控制信号以及系统反馈信号,充电电流经由采样电阻取得的电压与控制器内置的50mV电压源作为输出电流控制信号以及系统反馈信号。


3、方案样机测试结果

 关键波形

如图4-6所示为本方案设计样机初次级以及LN线关键波形结果。


图片

图4:初级主开关VDS波形

(Vin: 230 VAC; Vout: 60V/3A)


图片

图5:次级肖特基波形以及PFC电感电流波形

(Vin: 230 VAC; Vout: 60V/3A)


图片

图6 :LN线波形VBUS、LN、IL-PFC

(Vin: 230 VAC; Vout: 60V/3A)


图4-6 可以看出初级功率MOSFET, 次级整流二极管应力裕量较大;输入电感电流波形包络接近正弦波。


 EMI测试 

新国标电动车充电器需满足GB 42296-2022 EMC(电磁兼容)标准。新国标充电器需要通过EMI测试(包括传导干扰、辐射干扰以及谐波),如图7-9所示为本方案新国标充电器样机的EMI测试结果,其中传导裕量高达19dB(QP),骚扰裕量大于10dB,同时谐波也具有较大的裕量空间


图片

图7:维安新国标充电器EMI传导测试结果


图片

图8:维安新国标充电器EMI骚扰功率测试结果


图片

图9:维安新国标充电器EMI谐波结果


总结

本方案设计的电动车充电器支持最大功率180W充电,具有整机效率高,输入电压范围宽,EMI裕量高、成本低等优点。使用的WD1082G(AC-DC)、MOSFET等核心关键器件均为维安自主开发量产型号,并通过实际测试论证了该方案设计的成功性,可实现完全符合”新国标“规范的电源设计。


登陆维安官方网站,了解更多维安AC-DC、MOSFET产品信息:

https://www.way-on.cn/Product-Center/293.html


想要了解更多WAYON MCU信息,请在下方填写您的需求,我们会尽快与您取得联系,提供专业、全面的解答,期待您的问询!

公司名称
姓名
电话
邮箱
需求

公众号